鲲鹏支付鲲Pay电签机是钱宝支付2024年最新推出的一款多功能多元化移动收款终端,稳定安全,交易实时到账,支持刷卡、手机pay、云闪付及支付宝扫码等多种收款方式。
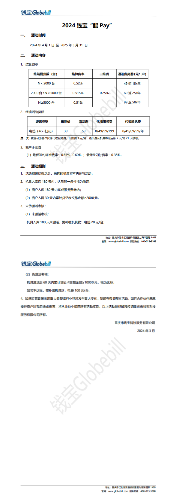
鲲鹏支付鲲Pay电签机买断政策,无交易量考核,代理商招商政策如下:

添加POS之家客服微信(8059721)咨询相关问题。
POS之家:为您提供专业的POS机使用知识及信用卡养卡知识!
鲲鹏支付鲲Pay电签机是钱宝支付2024年最新推出的一款多功能多元化移动收款终端,稳定安全,交易实时到账,支持刷卡、手机pay、云闪付及支付宝扫码等多种收款方式。
鲲鹏支付鲲Pay电签机买断政策,无交易量考核,代理商招商政策如下:

添加POS之家客服微信(8059721)咨询相关问题。
POS之家:为您提供专业的POS机使用知识及信用卡养卡知识!
下一篇:没有了!