0.6%费率就别嫌贵了,1.5%费率的时代马上来了......

日前,拉卡拉、银联商务两家持牌支付公司公布了新的收单业务收费标准。
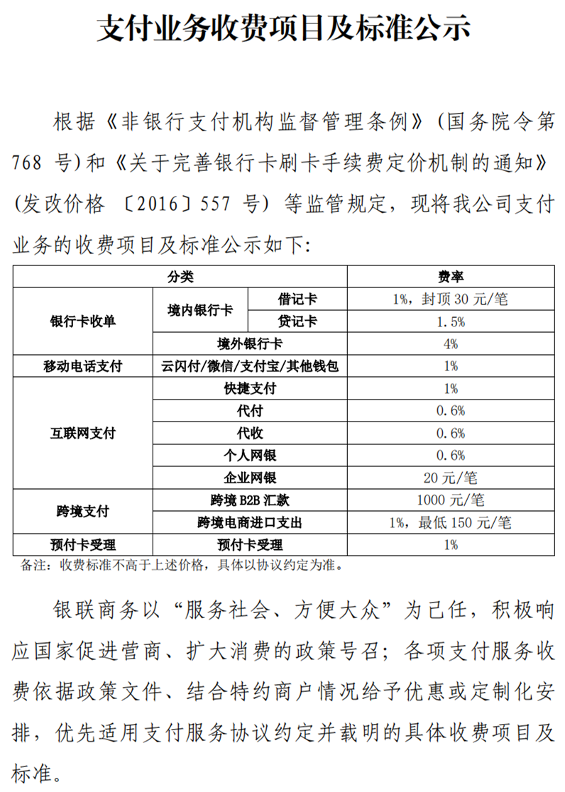
银联商务:贷记卡1.5%
银联商务在其官网发布的“支付业务收费项目及标准公示”显示,银行卡收单境内贷记卡费率标准为1.5%。

拉卡拉:贷记卡0-2%

日前,拉卡拉在其官网公布了最新的“收费项目及收费标准公示”,银行卡收单业务贷记卡费率标准为0-2%,机具服务费0-1000元,运营服务费0-300元/年。
拉卡拉表示,根据《非银行支付机构监督管理条例》(中华人民共和国国务院令第 768 号) 、《非金融机构支付服务管理办法》(中国人民银行令〔2010〕第 2 号)、《非金融机构支付服务管理办法实施细则》(中国人民银行公告〔2010〕第 17 号)、《国家发展改革委 中国人民银行关于完善银行卡刷卡手续费定价机制的通知》(发改价格〔2016〕557 号)、《政府定价的经营服务性收费目录清单(2024 版)》(中华人民共和国国家发展和改革委员会公告 2024 年第 1 号)等监管规定,拉卡拉公司现将支付服务收费项目与收费标准公示如下:

此外,拉卡拉还表示受商户具体合作情况等影响,不同商户的费率可能不同,因此我公司收费标准为价格区间形式,最终签约费率以与商户最终协商确定的费率为准。
公司将严格遵守相关监管要求,合理确定并公开支付业务的收费项目和收费标准,自觉维护支付市场公平竞争秩序,为支付产业高质量发展、更好服务实体经济发展贡献更大力量。
银联商务、拉卡拉两家企业作为线下收单市场的标杆,他们所公布的收费标准及项目在一定程度上反映了市场的收费趋势和标准。这也意味着整个线下收单市场对于贷记卡费率的收费标准正式进入了1.5%的时代,给所有市场参与体给予了重要参考。
费率透明化依然有问题存在
2023年12月9日,国务院正式发布的《非银行支付机构监督管理条例(国务院令 第768号) 》里面就提到了收费透明化这一要求。
根据《条例》第三十四条要求,支付机构应当依照有关价格法律、行政法规的规定,合理确定并公开支付业务的收费项目和收费标准,进行明码标价。在业务办理途径的关键节点,清晰、完整标明服务内容、收费项目、收费标准、限制条件以及相关要求等,保障用户知情权和选择权,不得收取任何未予标明的费用。
关于支付费率透明化各家支付公司都在陆续落实,但发现依然有问题存在。
如对比已更新收费标准的几家支付公司,公开费率范围、上限等并不统一;部分支付费率披露的区间范围过大,难以对用户产生实际参考价值;
此外披露的渠道不显著,违背了央行要求支付机构在网站主页显著位置进行披露,有用户都不知道新的费率标准已披露了,同样会导致该部分用户的知情权受损。
相关阅读:
1、合利宝:POS机刷卡贷记卡新的费率范围为0.52%-2.50%,机具服务费0-1000元(含智能POS),运营服务费0-198元/年。
2、嘉联支付:贷记卡POS刷卡交易手续费为0.52%-2.50%,服务费0-400元,通讯费0-198元/年。
3、现代金控:POS机刷卡贷记卡费率范围为0.53%-3%,增值服务费为0-399元。
4、乐刷:POS机刷卡贷记卡费率范围为0.52%-2.5%,增值服务费为0-150元、机具服务费0-299元/次、流量费0-198元/年。
5、畅捷通支付:商户手续费标准费率贷记卡费率范围为0.6%-1%。畅捷通支付并未公布增值服务、流量卡和POS机具方面费用标准。
6、中付支付:POS机刷卡贷记卡费率范围为0.53%-2.7%,系统服务费0-299元/户,物联网增值服务费0-198元/年。
7、随行付:POS机贷记卡费率范围为0.55%-2.5%。并未公布增值服务、流量卡和POS机具方面费用标准。
8、付临门:标准类商户贷记卡费率标准为0.51%-3%,终端服务费0-399元/户,通讯服务费0-39元/月、0-99元/季、0-299元/年,系统服务费0-199元/年。
9、国通星驿:POS机刷卡贷记卡0.52%-2.5%,网络服务费0-198元/年,其他服务费0-300元。
10、盛迪嘉:银行卡收单标准类贷记卡费率标准为0.6%-2%,此外,POS终端通讯服务费99元/台。
11、瑞银信:POS支付交易手续费贷记卡0.58%-1.2%,服务费0-399元、通讯费0-99元/年。
12、盛付通:POS刷卡贷记卡收费标准为0-2%。业务开通费0-399元/户、通讯服务费46-200元/年、分账服务费0.1%-1%、增值服务费0-0.1%或0-6元/笔等。

