3家银行回应!民生、农行、广发被罚超1.15亿
8月18日,国家金融监督管理总局发布的行政处罚信息显示,民生银行、农业银行、广发银行因多项违法违规行为,分别被罚没4780万元、4420万元、2340万元,合计罚没金额超1.15亿元。
民生银行被罚4780万元
行政处罚信息公开表显示,中国民生银行因违反《中华人民共和国银行业监督管理法》第二十一条、第四十六条和相关审慎经营规则,被国家金融监督管理总局罚款合计4780万元。其中,总行4430万元,分支机构350万元。

该行主要违法违规事实共有14条。具体包括:
规避委托贷款监管,违规利用委托债权投资业务向企业融资;
违规贷款未整改收回情况下继续违规发放贷款;
对政府平台公司融资行为监控不力,导致政府债务增加;
股权质押管理问题未整改;审计人员配备不足问题未整改;
对相关案件未按照有关规定处置;
未按监管要求将福费廷业务纳入表内核算;
代销池业务模式整改不到位;
违规开展综合财富管理代销业务整改不到位;
个别贷款风险分类结果仍存在偏离,整改不到位;
发放违反国家宏观调控政策贷款仍未整改收回;
部分正常资产转让问题整改不到位;
部分不良资产转让问题整改不到位或未整改;
对部分违规问题未进行责任追究或追究不到位。
此外,时任中国民生银行股份有限公司董事会秘书白丹对民生银行股权质押管理问题未整改负有责任,被国家金融监督管理总局处以警告。
对此,民生银行回应称,近日,该行收到国家金融监督管理总局行政处罚决定书,该项处罚是基于2020年原银保监会对民生银行此前年度业务整改评估检查发现问题所作出的。民生银行高度重视监管意见,已按照监管要求及时开展整改、严肃进行问责,并通过完善整改管理制度、规范整改工作流程、强化整改系统管控等举措,进一步加强长效机制建设。民生银行将坚持依法合规经营,不断提升风险合规管理水平。
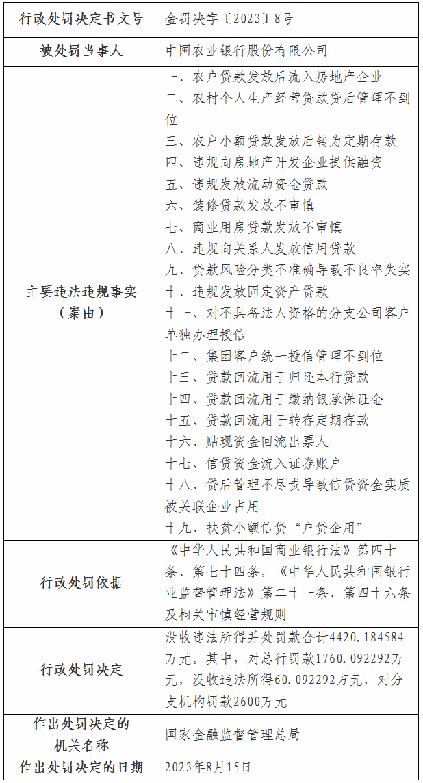
农业银行被罚4420万元
行政处罚信息公开表显示,中国农业银行股份因违反《中华人民共和国商业银行法》第四十条、第七十四条,《中华人民共和国银行业监督管理法》第二十一条、第四十六条及相关审慎经营规则,被国家金融监督管理总局没收违法所得并处罚款合计4420.18万元。其中,对总行罚款1760.09万元,没收违法所得60.09万元,对分支机构罚款2600万元。

该行主要违法违规事实共有19条。具体包括:
农户贷款发放后流入房地产企业;
农村个人生产经营贷款贷后管理不到位;
农户小额贷款发放后转为定期存款;
违规向房地产开发企业提供融资;
违规发放流动资金贷款;
装修贷款发放不审慎;
商业用房贷款发放不审慎;
违规向关系人发放信用贷款;
贷款风险分类不准确导致不良率失实;
违规发放固定资产贷款;
对不具备法人资格的分支公司客户单独办理授信;
集团客户统一授信管理不到位;
贷款回流用于归还本行贷款;
贷款回流用于缴纳银承保证金;
贷款回流用于转存定期存款;
贴现资金回流出票人;
信贷资金流入证券账户;
贷后管理不尽责导致信贷资金实质被关联企业占用;
扶贫小额信贷“户贷企用”。
对此,农业银行回应称,已于检查当年立查立改,将绝大部分问题整改到位,同时着力加强对问题根源的整改,有关系统性整改事项目前也已全部整改完毕。此次受到处罚的违规问题为原银保监会2019年检查中发现,农业银行将认真汲取教训,严格落实监管要求,秉承依法合规经营理念,全力加强合规文化建设,坚持从严治行,不断强化对各级单位经营行为的管理,持续提升高质量发展水平。
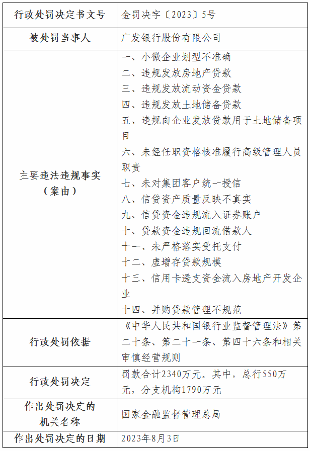
广发银行被罚2340万元
行政处罚信息公开表显示,广发银行因违反《中华人民共和国银行业监督管理法》第二十条、第二十一条、第四十六条和相关审慎经营规则,被国家金融监督管理总局罚款合计2340万元。其中,总行550万元,分支机构1790万元。

该行主要违法违规事实共有14条。具体包括:
小微企业划型不准确;
违规发放房地产贷款;
违规发放流动资金贷款;
违规发放土地储备贷款;
违规向企业发放贷款用于土地储备项目;
未经任职资格核准履行高级管理人员职责;
未对集团客户统一授信;
信贷资产质量反映不真实;
信贷资金违规流入证券账户;
贷款资金违规回流借款人;
未严格落实受托支付;
虚增存贷款规模;
信用卡透支资金流入房地产开发企业;
并购贷款管理不规范。
对此,广发银行回应称,此次处罚是原银保监会2019年信贷管理专项检查的处理结果。广发银行高度重视监管意见,已根据监管要求开展全面整改,并对相关责任人进行了严肃问责。同时,强化举一反三,组织开展自查自纠,加强对关键岗位人员管理,完善信贷管理机制,有效防控风险,全行经营管理稳定。

