11月1日起微信个人码不支持信用卡收款,个人经营码开始收费
近日,微信支付向用户发布公告,自2022年11月1日起,个人收款码不再提供信用卡收款服务。

值得一提的是,微信收款助手所发布的《个人经营收款码信用卡收款功能指引》中,除了个人收款码不再支持信用卡收款外,还回答了许多市场关切的个人经营收款码相关问题,其中包括手续费问题。
对于“使用「个人经营收款码」的手续费是多少?”这一问题。微信支付回复道:
【信用卡收款】按实际付款金额的0.38%收取服务费。
【非信用卡收款】单笔5元以下不收交易服务费,其余部分按0.1%交易费率收取服务费。2022年12月31日前,每日前1000元收款不收交易服务费。
这是自2022年2月22日,微信支付推出个人经营收款码以来,首次公开明确收费问题。
259号文与个人经营收款码
2022年3月1日,259号文《中国人民银行关于加强支付受理终端及相关业务管理的通知》正式落地,对收款码市场最重要的一条规定,莫过于要求银行、支付机构、清算机构等为收款人提供收款条码相关支付服务的机构应当制定收款条码分类管理制度,有效区分个人和特约商户使用收款条码的场景和用途。
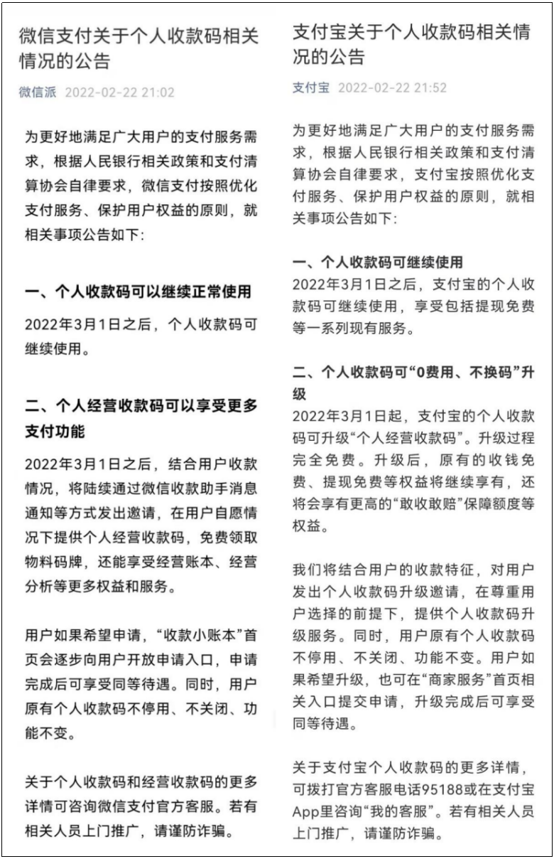
而在此之前,2月22日,中国支付清算协会、微信支付、支付宝三方发布公告,明确现行“个人收款码”不关闭、不停用、功能不变。同时,新设“个人经营收款码”,在自由选择、服务不减、体验不变,赋码过程免费的前提下,为商户提供更加高效的收款服务。

彼时,微信支付与支付宝双方均对个人经营收款码的收费问题没有进一步明确。
据支付壹线了解,截至目前,支付宝仍然没有发布与微信支付本次通知类似的公告,以明确个人经营收款码的功能与收费问题。
需要注意的是,在微信支付推出个人经营收款码之前,部分商家的个人收款码已经经过升级以支持信用卡收款,而本次通知之后,将需要进一步升级到个人经营收款码才可以继续支持信用卡收款。
微信个人经营收款码对非信用卡收款的收费情况上,与2016年3月微信支付实行的提现收费政策类似。微信提现收费政策为“用户提现收取0.1%的手续费,每位用户累计享有1000元免费提现额度。”
而个人经营收款码的非信用卡收款收费政策为,“单笔5元以下不收交易服务费,其余部分按0.1%交易费率收取服务费。2022年12月31日前,每日前1000元收款不收交易服务费。”
但在完成收款之后,个人经营收款码采取提现免费的措施。
从实际的收费情况来看,个人经营收款码像是将提现收费转变成了交易服务费。单笔5元以下免交易服务费和2023年前单日1000元收款不收交易服务费的政策,仍然可以降低商家的经营负担。
不过,个人经营收款码采取单笔交易收费,只要发生交易(高于5元)就必定产生费用。而个人收款码如果没有提现动作,便不会产生费用。
以下为微信支付《个人经营收款码信用卡收款功能指引》原文:

添加POS之家客服微信(8059721)咨询POS机相关问题。
POS之家:专注一清机办理,售后,维护,终身质保。拥有完善的售后服务及强大的技术团队支持,为您的资金安全保驾护航!

