又有两家支付公司涉违法行为被处罚!
近日,国家外汇管理局处罚信息显示,因外汇违规宝付网络科技(上海)有限公司(以下简称“宝付”)、东方电子支付有限公司(以下简称“东方支付”)被处罚。
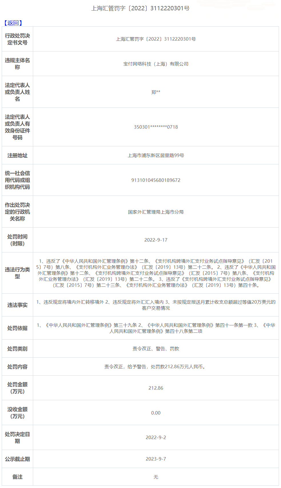
宝付因违反规定将境内外汇转移境外、违反规定将外汇汇入境内、未按规定报送月累计收支总额超过等值20万美元的客户交易情况等三项违法事实,被责令改正,给予警告,处罚款212.86万元人民币。
东方支付因未按规定向外汇局报送月累计收支总额超过等值20万美元的客户交易情况,被责令改正,给予警告,处罚款12.5万元人民币。


添加POS之家客服微信(8059721)咨询POS机相关问题。
POS之家:专注一清机办理,售后,维护,终身质保。拥有完善的售后服务及强大的技术团队支持,为您的资金安全保驾护航!

