富友支付因外汇业务违规被罚
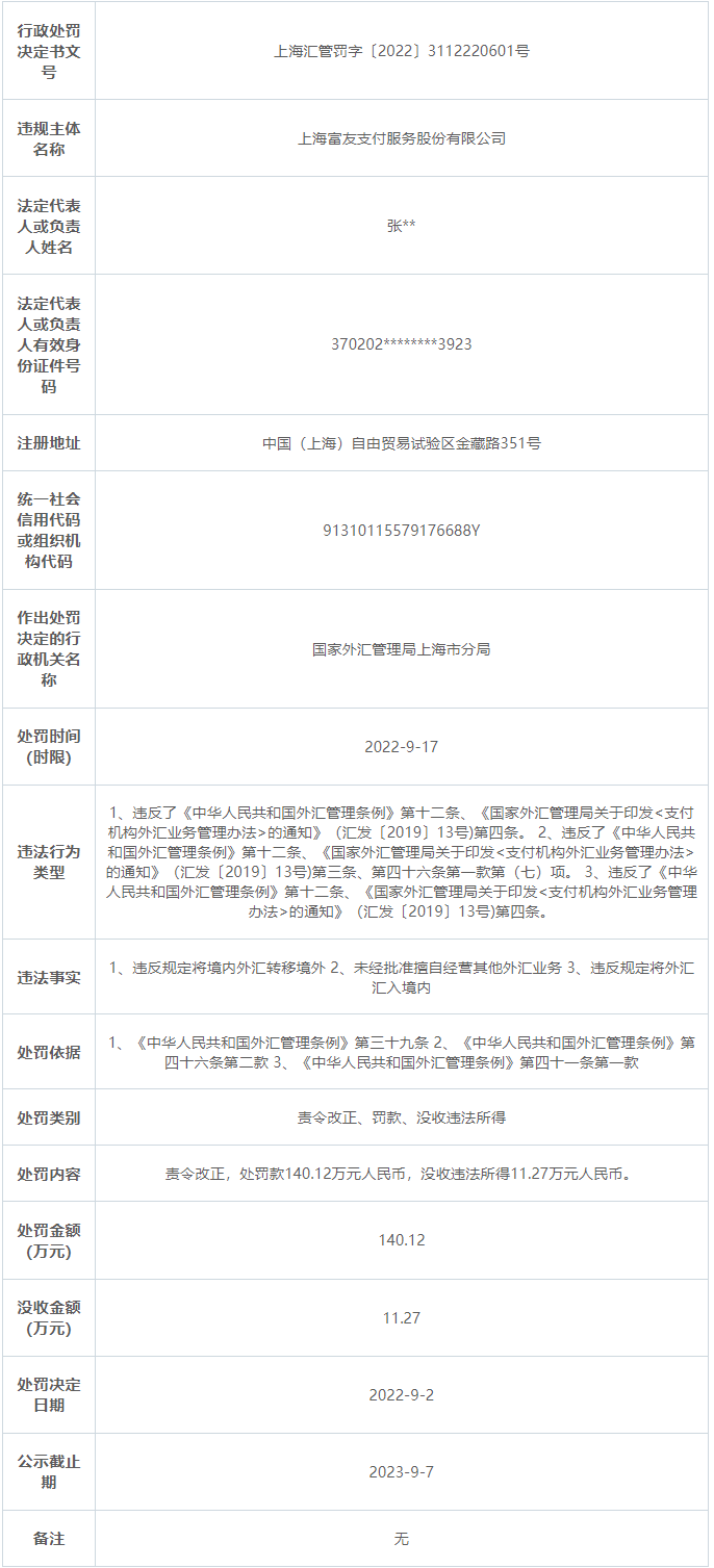
近日,国家外汇管理局网站披露了行政处罚决定书(上海汇管罚字〔2022〕3112220601号),富友支付存在多项违法事实被罚。

上海富友支付的具体违法事实有:
1、违反规定将境内外汇转移境外
2、未经批准擅自经营其他外汇业务
3、违反规定将外汇汇入境内
行政处罚决定书显示富友支付违反了《中华人民共和国外汇管理条例》第十二条、《国家外汇管理局关于印发<支付机构外汇业务管理办法>的通知》(汇发〔2019〕13号)第四条。
违反了《中华人民共和国外汇管理条例》第十二条、《国家外汇管理局关于印发<支付机构外汇业务管理办法>的通知》(汇发〔2019〕13号)第三条、第四十六条第一款第(七)项。
违反了《中华人民共和国外汇管理条例》第十二条、《国家外汇管理局关于印发<支付机构外汇业务管理办法>的通知》(汇发〔2019〕13号)第四条。
国家外汇管理局上海市分局依据《中华人民共和国外汇管理条例》第三十九条、《中华人民共和国外汇管理条例》第四十六条第二款、《中华人民共和国外汇管理条例》第四十一条第一款,要求富友支付责令改正,并处罚款140.12万元人民币,没收违法所得11.27万元人民币。
添加POS之家客服微信(8059721)咨询POS机相关问题。
POS之家:专注一清机办理,售后,维护,终身质保。拥有完善的售后服务及强大的技术团队支持,为您的资金安全保驾护航!

