根据国家外汇管理局海南省分局网站近日公布的罚单信息,因“擅自提供对外担保”,国家开发银行海南省分行被国家外汇管理局海南省分局给予警告,并被处罚款4266.16万元。

(来源:国家外汇管理局海南省分局)
罚单显示,此次处罚国家开发银行海南省分行,依旧的是《中华人民共和国外汇管理条例》第四十三条。该条指出,有擅自对外借款、在境外发行债券或者提供对外担保等违反外债管理行为的,由外汇管理机关给予警告,处违法金额30%以下的罚款。
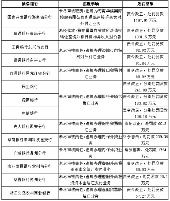
据了解,此次并非国家开发银行海南省分行首次收到来自国家外管局的大额罚单。根据今年2月3日外管局网站发布的《关于银行外汇违规案例的通报》,2016年5月至2018年6月,国家开发银行海南省分行未尽审核职责,违规为海南华信国际控股有限公司办理离岸转手买卖对外付汇业务。“根据《外汇管理条例》第四十七条,对该行责令改正,处罚没款1197.91万元。”
而在2月3日《关于银行外汇违规案例的通报》中,包括国家开发银行海南省分行在内,共有13家商业银行项下的14个总、分、支机构被国家外汇管理局通报并处罚。其中,国家开发银行海南省分行、建设银行青岛分行、广发银行温州分行等3家机构均被罚超千万元。此外,共有民生银行、招商银行、中信银行、华商银行深圳科技园支行等4家机构被处罚(没)款超百万元。

添加POS之家客服微信(8059721)咨询POS机办理事宜。
POS之家:专注一清机办理,售后,维护,终身质保。拥有完善的售后服务及强大的技术团队支持,为您的资金安全保驾护航!

